加强防雷意识,共创社会安全!
个人登录
企业登录
证书查询
首页
协会概况
协会简介
协会章程
协会领导
组织结构
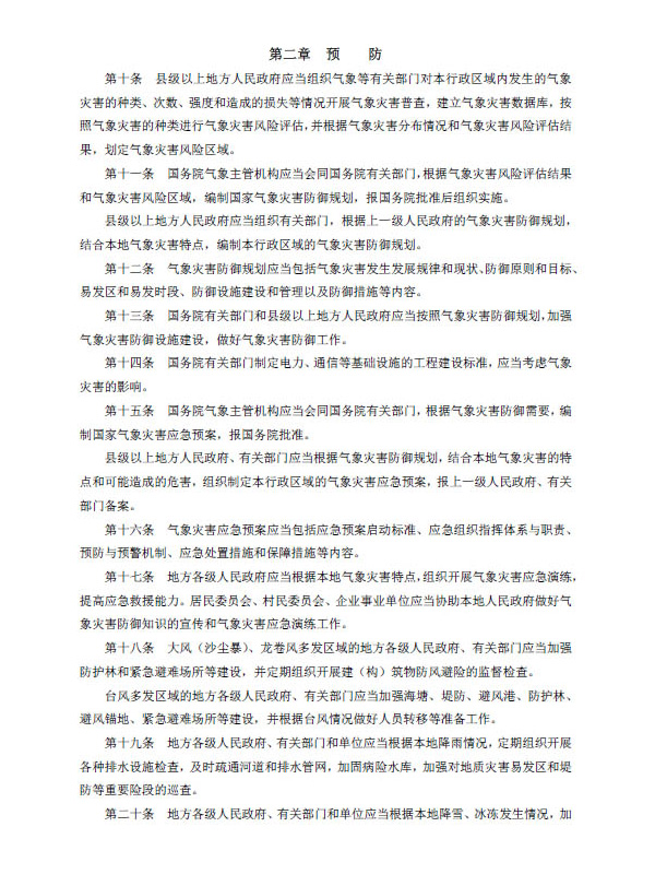
发展历程
联系我们
党建工作
新闻资讯
通知公告
业务工作
长三角联动
科技奖励
团体标准
能力评价
信用评价
培训科普
咨询服务
出版刊物
查询服务
行业自律
能力评价目录
团体标准目录
科技奖目录
优秀会员单位目录
重大服务奖目录
信用评价目录
政策标准目录
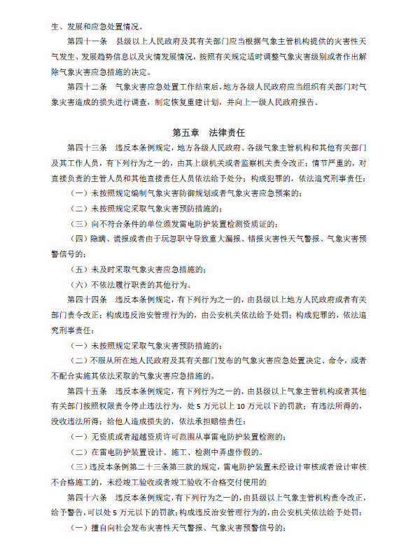
分支机构
标准化工作委员会
奖励工作委员会
综合工作委员会
会员风采
会员动态
会员单位
会员权益
首页
协会概况
党建工作
新闻资讯
通知公告
业务工作
查询服务
分支机构
会员风采
个人登录
企业登录
个人证书查询
您当前的位置:
网站首页>
新闻动态
>
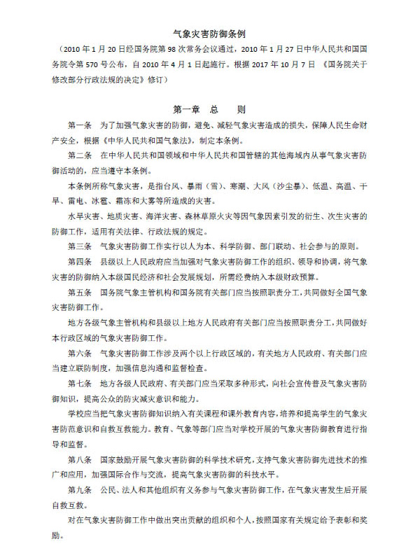
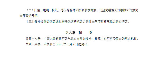
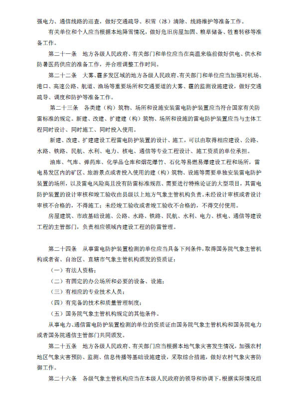
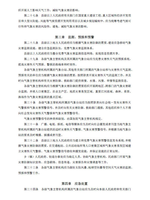
气象灾害防御条例
新闻中心
党建工作
新闻动态
通知公告
气象灾害防御条例